
(长按二维码,加入中国剪辑师社群)
我之前剪了一部纪录片叫《觅非播舍之家》,有600小时的素材,拍摄周期是16年。这个片子剪辑最大的难点是:没有明确的方向,不知道工作的周期,素材量太大,工作量大,故事讲起来有难度。我们用了21个月制作完成,在这个过程中,我们总结出了“软件和笔记相结合”的素材管理方法,这是在这篇文章中我想谈到的。
一、先说说没有明确的故事方向
我和导演是第一次合作。接到素材的时候,导演跟我说:我一开始是想拍steve和新玮建立孤儿院的事,但是后来他们的夫妻关系吸引我,到现在女主人公得了癌症,他们治疗癌症的方式又吸引我,所以我也没有明确的方向!但是我现在还不能停止拍摄,因为故事还在发展,你先做着。拍到啥时候我也不知道。……可以想象我当时心里的os。
我之前是做电影剪辑的,分工明确,每个工种都很专业,真是第一次遇到这种片子。导演也是做故事片的,对我们来说都是第一次尝试。尽管没有方向,但是工作还要继续,我就用了最笨的办法开始——通篇看素材!
二、看素材
拿到素材后,文件整理的很乱,有些文件夹嵌套了7-8层。素材各种格式,各种尺寸。因为先后有10几位摄影师去拍摄,很多摄影师并不是专业的。我就按照文件夹顺序开始看素材,每一个文件夹建一条时间线。
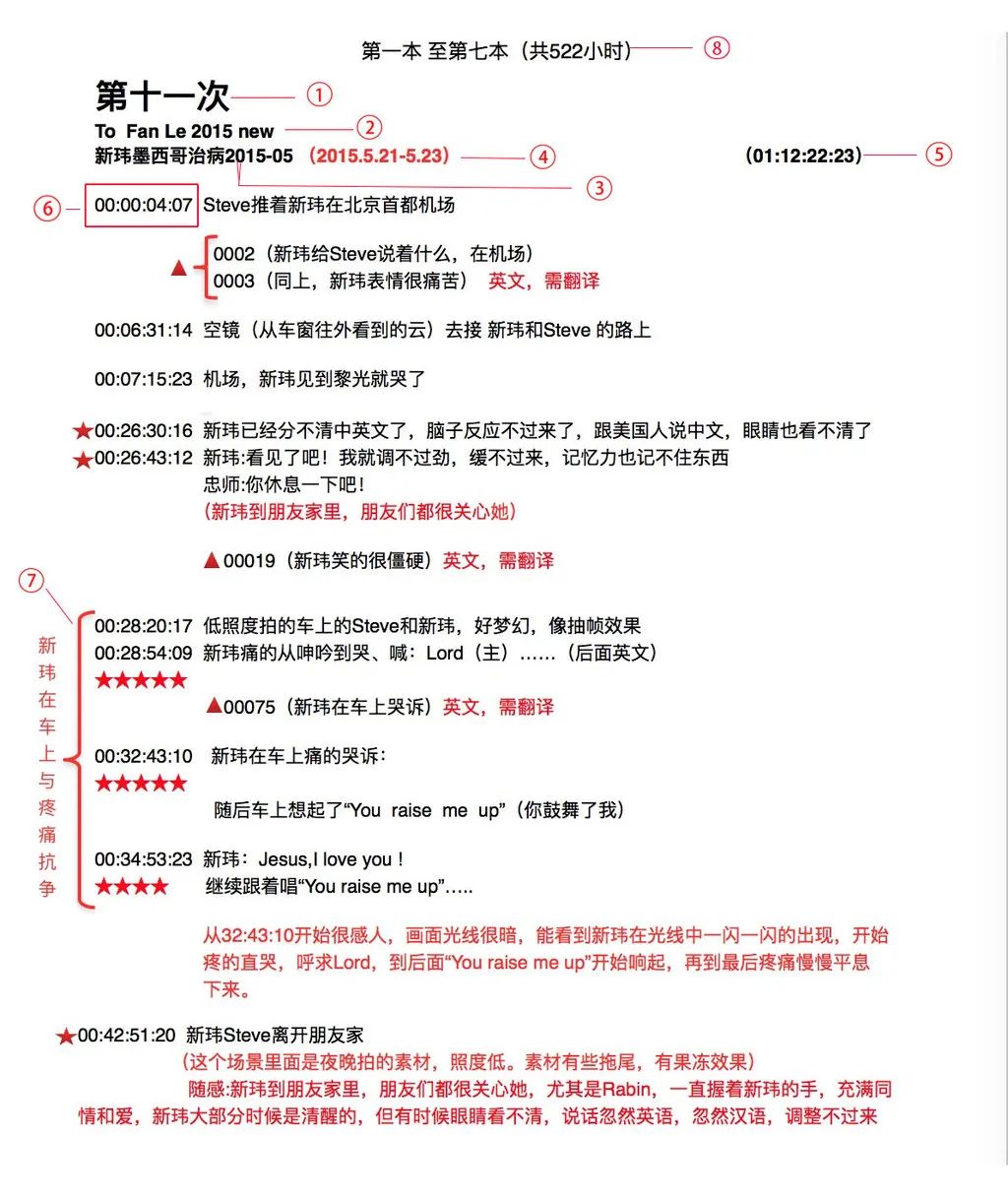
三、记好素材笔记
(图一)
“▲” 表示需要翻译的英文视频的文件名,这样方便把素材挑出来交给翻译。有时候它也表示空镜,总之用颜色区分开,找素材的时候很方便。
“★” 表示重点的素材,星星越多就说明越重要。
①——是文件夹的第一层。也是导演“第十一次”交给我的素材(一共给我十四次)。
②——是文件夹的第二层。
③——是文件夹的第三层。
④——也就是红字部分。是我从素材属性里找到的拍摄日期。看素材的时候,上一条时间线是2000年的素材,下一条时间线就变成了2010年的素材。所以我必须把素材时间时间重新找一遍。
⑤——是这条时间线的时长。记下来免得什么时候不小心,镜头丢了、漏了什么的。也能算出来所有素材加起来的时长。素材格式、大小都不统一,不能拿“T”算。
⑥——是时间线上相对应的标记点。有感触的就在时间线上打个标记点,然后把时间码记录在笔记里。这样再次打开时间线的时候,看到标记点再对应笔记就知道这个地方是什么内容了。粗剪的时候也能很快知道这条时间线上有没有可用素材。毕竟第一次看素材的感受才是最准确的。
⑦——就是大括号里的内容。从某时间点到某时间点是一个完整的情节。以及情节带给我的感受什么的都先写下来,作为剪辑的参考。如果有疑问的,回头找机会问清楚。问完后,有价值的,形成文字写下来。
⑧——这个页眉的意思是,第一本笔记至第七本笔记。一开始看素材的时候,没有两台电脑,又不想被打断,就手写的(图二)。手写之后不方便搜索查阅,又打成了电子稿。当时没经验,现在这个方式已经改进了,一台电脑看素材连同记电子笔记,操作起来很方便。
(图二)
这样整理之后,一目了然。对于后面的精剪,节省了大量的找素材的时间。因为素材量太大,看素材周期又很长,我们的脑容量都有限,记600多小时的素材,已经超出了人类的极限!所以这个方法帮了我。
三、看素材用了11个月的时间,写了20多万字的笔记。
我把笔记打印出来,按照时间的先后顺序排列了一下。然后又按天、按月、按年装订了 一下。装订好后,才知道故事的先后顺序是怎样的。
开始梳理笔记,打算先做一个纸上剪辑。
但是这个时候心里还是蒙的,重要点那么多,怎么才能编辑成2小时的影片呢?故事该咋讲?方向在哪里?我怎么下手?粗剪得用多长时间呢?我一个人能抗住吗?内心的os很丰富。有很多次都想放弃。后来,为了缓解压力,就去找人聊天,把这个故事口述下来讲给他们听。这样做的好处有两个:第一,梳理思路,第二,也能看到别人听故事的反应。
四、按照这个路数,我写了一个故事发生的时间轴。
参考笔记,最主要是凭着记忆,写出最打动我的片段,这样就变成了一个大纲。
五、真正开始动手了
咨询了几位有经验的前辈,有人推荐用AVId,FCPX,PR。前面两个软件都不熟,就用PR了。我按时间先后顺序做了工程,(图三)。曾用名叫“爱至成伤”

图三
六、我把时间线和素材进行了整理
图四
①——我对2013年4月份的原始素材进行了整理。先把能用的素材挑出来放到一条线上,然后按人物、事件整理出来。(请忽略我的素材是离线的,因为在写这篇文章的时候,素材并不在我手上。)
②——我称这个为“标签”,按人物和事件一段一段的剪好,精剪时直接整段拿走,很方便。这条时间线是最初的时间线。后面的标签堆的更多、更细,看起来更杂一点。
七、从粗剪开始,我就和导演一起工作了。
我主要参考笔记来梳理情节点,导演更了解现场的情况,所以她来补充细节。我们剪完一个情节点,反复看,尽量把每一场内容做精,再做下一场。纪录片是神奇的,就这样,故事渐渐“长”起来了。粗剪的时间用了9月。
八、粗剪完,我们开始编排故事
把一场一场戏串起来。没拍到的内容或者人物的内心独白,用画外音来表现。由于前期的准备工作做的非常充足,精剪到定稿只用了一个月的时间。剪完我真的觉得纪录片和电影差距挺小的。
九:从无计划的拍摄,到剪辑思路的形成,下期再介绍。
后记:这个过程让我成长了很多。现在一般的素材量对我来说已经不是事了。遇到片子结构不合理的,敢大胆的调整了,(以前不敢下手)。遇到解说词或者画外音说的不合理的,就自己动手改了。《觅非播舍之家》在国外连续获了9个奖项,感觉像是给我们这个团队的认可和鼓励。
获得2019年国际基督教电影节最佳纪录片第一名
获得2018年第51届休斯顿国际电影节白金奖
获得2018年国际独立电影奖最佳导演奖——导演黎光
获得2018年国际独立电影奖最佳纪录片奖
获得2018年无国界纪录片电影节卓越奖
获得2018年孤独海豹国际电影节官方入选作品
获得2018年美国独立电影奖优秀奖
获得2019年英国威尔士国际电影节最佳纪录片奖
声明:转载此文是出于传递更多信息之目的。若有来源标注错误或侵犯了您的合法权益,请作者持权属证明与本网联系,我们将及时更正、删除,谢谢。
文/樊乐 来源/导演帮(ID:daoyanbangwx)
原文:https://mp.weixin.qq.com/s/rdnVuPfB_gSE90-bfMIWPA
内容由作者原创,转载请注明来源,附以原文链接
https://open.6pian.cn/news/5649.html全部评论
分享到微信朋友圈
表情
添加图片
发表评论